金榜书城
公司网站
学问百事通
用户名:
密码:
新用户注册
忘记密码
账号激活
欢迎你,
上传资源
会员中心
退出登录
·
设为首页
·
加入收藏
学科
语文
数学
英语
物理
化学
生物
政治
历史
地理
文综
理综
跨科
资源
试卷
课件
教案
学案
试题
素材
竞赛
套卷
专栏
名师博客
文章中心
一轮复习
高考在线
网站公告
金榜特供
备课中心
二轮复习
美文欣赏
免费试卷
返回首页
文章首页
各地试卷
试题汇总
教案汇总
学案汇总
课件汇总
高考在线
教研天地
美文欣赏
其它专题
网站公告
您的位置:
教学资源网
>
高考在线
>
高考在线
> 阅读文章
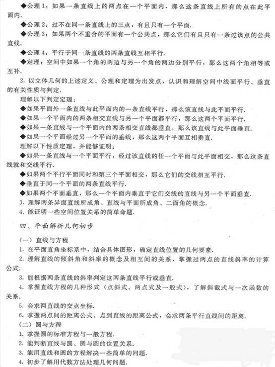
2012年浙江省高考考试数学理科说明
阅读:
5397
次
我要评论
(0)
收藏
2012/2/16 14:35:49
1
2
3
4
5
6
7
8
9
10
来源:
网络
编辑:
stephen
返回顶部
关闭页面
相关文章
高级搜索
·
高考招生有哪些投档录取模式
2025/5/20 10:38:54
·
填报志愿时的总体思路是什么
2025/5/20 10:34:13
·
填报志愿时有哪些注意事项
2025/5/20 10:31:21
·
填报志愿前要做哪些准备工作
2025/5/20 10:29:25
·
在哪里可以了解志愿填报权威信息
2025/5/20 10:27:19
用户评论
查看该文章所有评论
暂时没有相关评论
最新文章
·
高考招生有哪些投档录取模式
·
填报志愿时的总体思路是什么
·
填报志愿时有哪些注意事项
·
填报志愿前要做哪些准备工作
·
在哪里可以了解志愿填报权威信息
·
(新高考)(新教材)适用于2024版高考语文二轮复习专题课件
·
(新高考)(新教材)适用于2024版高考语文二轮复习专题6课件
·
(新高考)(新教材)适用于2024版高考语文二轮复习主题群文练课件
推荐文章
·
2021年山东省普通高中学业水平合格性考试仿真模拟试卷C
·
2021年山东省普通高中学业水平合格性考试仿真模拟试卷B
·
2021年山东省普通高中学业水平合格性考试仿真模拟试卷A
·
21届成都高中毕业班第三次诊断检测
·
【世界读书日】活动中奖名单公示!
·
世纪金榜高考终极猜押!不负期待,如期而至!
·
世纪金榜20周年庆——教学资源网账号抽奖结果公示
·
2018年全国各地高考作文题目汇总
热门文章
·
世纪金榜高考终极猜押!不负期待,如期而至!
·
世纪金榜20周年庆——教学资源网账号抽奖结果公示
·
2018年全国高考作文汇总
·
【精品—打包版】18年高考英语复习资料
·
2018年高考地理一轮复习(名师课件+课时规范练+单元测试)
·
2018年高考地理一轮复习(课件+讲义)
·
2018年高考地理一轮复习(课件+课后提升)
·
【精品】高三理科综合全国各地模拟试卷汇总(5.8以后更新)